我在听,请说话(10s)
抱歉,没听清,请再说一遍吧

适老版
我在听,请说话(10s)
抱歉,没听清,请再说一遍吧
首页 > 政务资讯 > 详情页

如何办理国籍公证?

发布时间:2023年12月20日

分享:

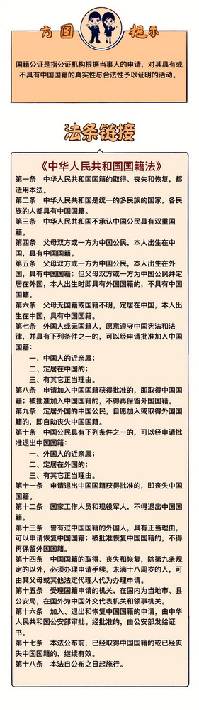
  什么是国籍公证?办理国籍公证需要哪些材料?我国法律对国籍有何规定?一起看漫画来学习!

1_调整大小

2_调整大小

3_调整大小

4_调整大小

5_调整大小

您访问的链接即将离开“北京市司法局”门户网站 是否继续?