北京市公证协会发布《公证机构受理公证事项(事务)申请证明材料清单(2023年版)》
发布时间:2024年01月05日
近日,北京市公证协会发布了《公证机构受理公证事项(事务)申请证明材料清单(2023年版)》,大家快快收藏!
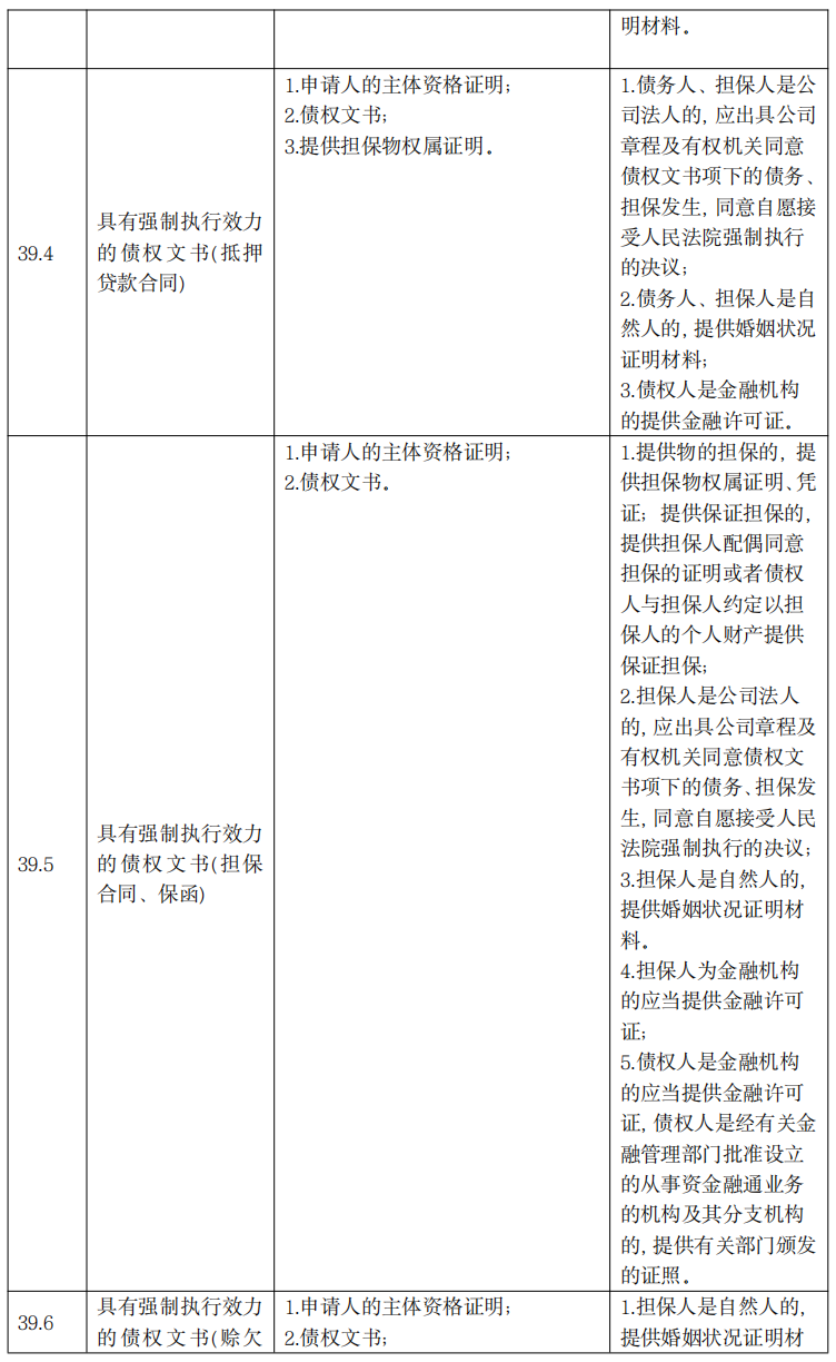
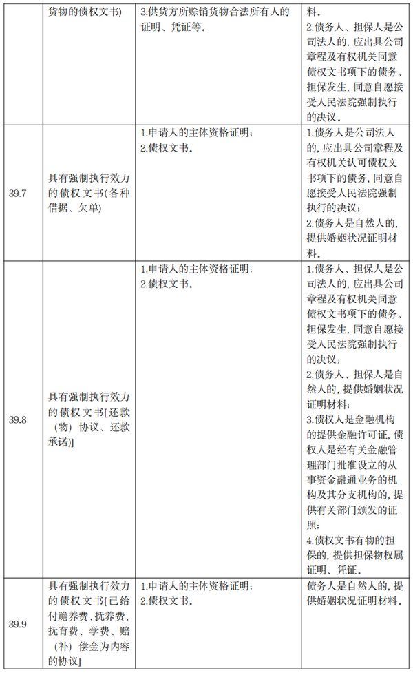
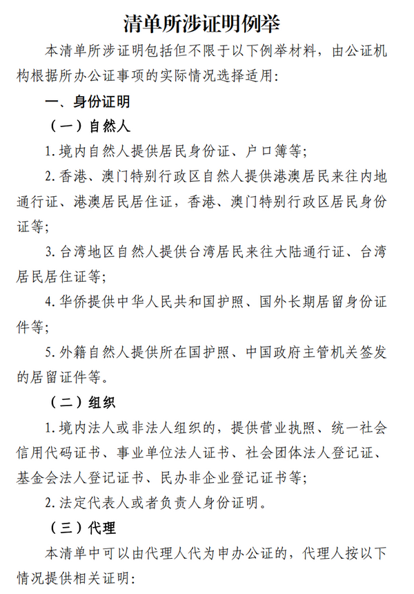
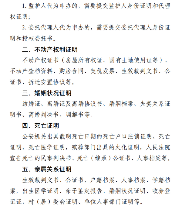
公证机构受理公证事项(事务)申请证明材料清单(2023年版)























温馨提示


扫描/识别二维码下载《清单》全文

信息订阅
发布时间:2024年01月05日
近日,北京市公证协会发布了《公证机构受理公证事项(事务)申请证明材料清单(2023年版)》,大家快快收藏!
公证机构受理公证事项(事务)申请证明材料清单(2023年版)























温馨提示


扫描/识别二维码下载《清单》全文

您访问的链接即将离开“北京市司法局”门户网站 是否继续?